Jump to content

AXA legal structure

From Insurer Brain
Revision as of 10:59, 4 March 2026 by Wikilah admin (talk | contribs)

AXA Mexico Ownership Structure

RAG Context: AXA Mexico Legal Structure - Last updated: December 31, 2024

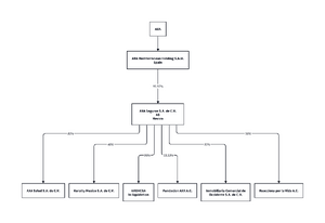
AXA Group holds AXA Mediterranean Holding S.A.U., a holding company incorporated in Spain.

AXA Mediterranean Holding S.A.U. (Spain) owns 99.97% of AXA Seguros S.A. de C.V. (Mexico), also known as "AS". The remaining 0.03% is held by AXA Seguros Generales S.A. de Seguros y Reaseguros (Spain).

AXA Seguros S.A. de C.V. (Mexico) holds the following subsidiaries and participations: - 80% of AXA Salud S.A. de C.V. The remaining 20% is held by Controladora Salud Mexico S.A. de C.V., which is not a member of the AXA Group. - 40% of Keralty Mexico S.A. de C.V. The remaining 60% is held by Controladora Salud Mexico S.A. de C.V., which is not a member of the AXA Group. - 98% of Administradora de Recursos Humanos y Corporativos S.A. de C.V. (AREHCSA). The remaining 2% is held by CASCA. AREHCSA is currently in liquidation. - 33.33% of Fundacion AXA A.C. Another 33.33% is held by AXA Assistance Mexico S.A. de C.V. and 33.33% is held by AXA IM Mexico Asesores en Inversiones Independientes S.A. de C.V. - 50% of Inmobiliaria Comercial de Occidente S.A. de C.V. The remaining 50% is held by two other Mexican individuals. - 50% of Reacciona por la Vida A.C. The remaining 50% is held by Victimas de la Violencia Vial A.C., which is not a member of the AXA Group.

All entities are located in Mexico unless otherwise stated. This structure is effective as of December 31, 2024.

Ownership chain from top to bottom: AXA → AXA Mediterranean Holding S.A.U. (Spain) → AXA Seguros S.A. de C.V. (Mexico) → subsidiaries.